Размышления о пьезоэлектрическом эффекте.

Имеем то, что умеем

Модератор: alflash

Аватара пользователя
Саша-Ирпень
Сообщения: 364
Зарегистрирован: 21 окт 2009, 21:33
Откуда: Ирпень, Киевской обл.

Размышления о пьезоэлектрическом эффекте.

Сообщение Саша-Ирпень »

Наверняка многое знают, или, хотя бы слышали, о самоиндукции. Кто подзабыл, напомню - при обесточивании индуктивности, (напр. электромагнитного реле, катушки зажигания, ротора генератора и т. п.) происходит быстрое исчезновение магнитного поля. Исчезающее магнитное поле, индуцирует в обмотке катушки напряжение. Т. е. возникает импульс напряжения в противоположной полярности называемый самоиндукцией.
Теперь вернемся к пьезоэффекту. Подача напряжения на пьезокристалл, вызывает деформацию кристалла. После отключения напряжения, деформация кристалла исчезает, т. е. он приобретает прежнюю форму. В связи с этим вопрос 1, а не возникает ли какого то электрического напряжения при "возврате" кристалла в прежнюю форму? (По аналогии с самоиндукцией). Ведь при механической деформации кристалла, на его гранях появляется напряжение...

Этот вопрос возник после просмотра темы о управлении пьезофорсункой.
http://injectorservice.com.ua/forum/viewtopic.php?f=15&t=4990

На осциллограмме тока пьезофорсунки видно, как ток, протекающий через форсунку, после отключения напряжения изменяет свою полярность.
А теперь, вопрос 2 - а почему ток пьезофорсунки на осциллограмме меняет полярность?
Вложения
Осцила 1.png
Аватара пользователя
alflash
Сообщения: 4214
Зарегистрирован: 18 фев 2007, 21:46
Откуда: Одесса
Контактная информация:

Piezo Injectors Current

Сообщение alflash »

Похоже, что ток протекает только при деформации кристалла, а при сжатии и во время возврата в исходное состояние - в противоположных направлениях.
e04sm_.gif
e04sm_.gif (20.01 КБ) 20180 просмотров
И график тока уж очень похож первую производную напряжения (типа I=dU/dt), что напоминает токи заряда и разряда конденсатора:
capCurrentVoltageCharge_.png
capCurrentVoltageCharge_.png (51.14 КБ) 20183 просмотра
коим, по сути, и является блок пьезоэлементов форсунки.
Аватара пользователя
Саша-Ирпень
Сообщения: 364
Зарегистрирован: 21 окт 2009, 21:33
Откуда: Ирпень, Киевской обл.

Re: Размышления о пьезоэлектрическом эффекте.

Сообщение Саша-Ирпень »

Владимир Петрович, спасибо за ответ.
Коллега прислал мне по почте вот такой график.
Напр+ток.png
Аватара пользователя
alflash
Сообщения: 4214
Зарегистрирован: 18 фев 2007, 21:46
Откуда: Одесса
Контактная информация:

Re: Размышления о пьезоэлектрическом эффекте.

Сообщение alflash »

Да, "практика жизни"
Scope by www.akautomotivetraining.co.uk
Scope by www.akautomotivetraining.co.uk
CR Piezo Injector Waveform courtesy Ygryk
CR Piezo Injector Waveform courtesy Ygryk
подтверждает тот рисунок из сообщения на кархелпе и, заодно, поясняет почему нет "выброса" тока во время импульса L ;)
Как и то, что пьезофорсунка управляется обычными драйверами на комплементарных парах транзисторов* и нередко по по мостовой схеме
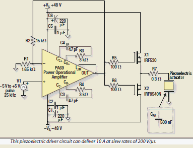
* Пример драйвера управления пьезоприводом от powerelectronics.com
* Пример драйвера управления пьезоприводом от powerelectronics.com
e01sm.gif (14.46 КБ) 20138 просмотров
Да и "прелесть" этих форсунок не в "крутизне" управляющих напряжений (до 200 В/мкс), а в значительном уменьшении времени отклика на них,
Image from SAE Technical Paper 2006-01-0274
Image from SAE Technical Paper 2006-01-0274
и как следствие, возможности более точного дозировании топлива...
Например,
CR Piezo Injector Waveform
CR Piezo Injector Waveform
CR Piezo Injector Waveform
CR Piezo Injector Waveform
e05sm.gif (12.61 КБ) 16771 просмотр
* E.g. http://www.edn.com/design/analog/4368113/Programmable-driver-targets-piezoelectric-actuators
http://www.abaxor.de/publications/icit/Piezo_automotive_ICIT.pdf
http://jes.eurasipjournals.com/content/pdf/1687-3963-2010-578591.pdf etc.
Ответить